Problém stěrače
- ZaQik
- Admin

- Příspěvky: 25219
- Registrován: 30.05.2010 17:33
- Bydliště: exit 82 na D0
Re: Problém stěrače
konektor do packy na sterace je zapojeny poradne?
Ford Focus mk3 combi 1.6 Ti-VCT, r.v.2018 + Ford Fiesta mk7 3D 1.25, r.v.2014
byl Ford Focus mk2 combi 1.6, r.v.2009 + Ford Fiesta mk6 1.4 TDCi r.v. 2004
Nejsem poradna, encyklopedie ani hotline spolecnosti Ford - ptejte se na foru, od toho je.
byl Ford Focus mk2 combi 1.6, r.v.2009 + Ford Fiesta mk6 1.4 TDCi r.v. 2004
Nejsem poradna, encyklopedie ani hotline spolecnosti Ford - ptejte se na foru, od toho je.
-
Patrik_S83
- Nováček

- Příspěvky: 2
- Registrován: 12.05.2019 17:41
Re: Problém stěrače
Jj. Nejde mi šťáva do konektoru. Nakonec jsem to vzdal a poslal do servisu. Kluci na tom strávili 5h. Prý byl problém někde ve svazku. Ale rád mám nový problém. Vyhazuje mi ventilator pojistku u motoru.
past vedle pasti.
- camptm
- Nováček

- Příspěvky: 9
- Registrován: 10.12.2021 20:48
- Bydliště: Uherske Hradiste
Re: Problém stěrače
Zdravim,mam takovy zajimavy problem s levym steracem a nez se to pokusim rozebrat tak se chci zde mistnich odborniku zeptat.Pri myti v mycce me myci valce vzdy vytlaci sterac ridice ze spodni polohy nekam do pulky skla,sterac od spolujezdce zustane standartne dole.Po vyjeti z mycky a zapnuti sterace se poslusne vrati do zakladni polohy.Pri klasickem zapnuti v desti oba sterace funguji na prvni pohled normalne,mozna ten ridicuv co dela problem v mycce ma mirne trhavejsi chod,ale skoro neznatelne.Neresil nekdo neco podobneho,pripadne kde by mohl byt problem?Diky za info,jedna se o focus mk3 2016.
- miki21
- Test driver

- Příspěvky: 13656
- Registrován: 01.04.2009 18:21
- Bydliště: Třinec
Re: Problém stěrače
Špatně dotažené rameno stěrače? 
Fofo II 1,8 16v modrá combi
Funguje zde funkce HLEDAT Prosím,používejte ji před založením nového tématu.
Funguje zde funkce HLEDAT Prosím,používejte ji před založením nového tématu.
- Ozzman
- Člen klubu

- Příspěvky: 1127
- Registrován: 22.04.2010 22:35
- Bydliště: Brno
Re: Problém stěrače
To je vlastnost, zadny problem. S obema steraci si muzes hybat jak chces (treba v zime, kdyz si chces uchytit na skle folii proti namraze). Muzes si dokonce dat spolujezdcuv sterac nad ridicuv. Pak pri otoceni klicem v zapalovani se ti zase srovnaji 
Ford Kuga III, 1.5 EB (110 kw) Titanium, r.v. 2024
Ford Focus III, combi, 1.6 Ti-VCT (77 kw), r.v. 2017
Ford Focus II, combi, 1.6 16V (74 kw), r.v. 2010 - bylo
Mazda BA 323 GLE sedan, 1.8 16V (85 kw), r.v. 1997 - bylo
Ford Focus III, combi, 1.6 Ti-VCT (77 kw), r.v. 2017
Ford Focus II, combi, 1.6 16V (74 kw), r.v. 2010 - bylo
Mazda BA 323 GLE sedan, 1.8 16V (85 kw), r.v. 1997 - bylo
- camptm
- Nováček

- Příspěvky: 9
- Registrován: 10.12.2021 20:48
- Bydliště: Uherske Hradiste
Re: Problém stěrače
Jestli je to vlastnost tak je divne ze me to dela jen jeden u ridice,ja mel hlavne strach jestli tam neni treba neco vykvedlane..
- phofy
- Moderátor

- Příspěvky: 9532
- Registrován: 23.07.2011 11:32
- Bydliště: Liberec
- Kontaktovat uživatele:
Re: Problém stěrače
Tak u řidiče je výš, než u spolujezdce, tak ti ho myčka spíš vezme, než ten co je níž a spoza kapoty
-
maja_kozmo
- Příspěvky: 1
- Registrován: 18.06.2014 12:54
Re: Problém stěrače
Ahoj,
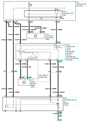
mám FoFo MK1 DNW 2004 a problém s předními stěrači. Nefunguje přerušované stírání, t.j. při páčce dolů má jednou setřít ale zastaví se jakmile pustím pačku. Také v poloze cyklovače nesetře jednou ale moc krát a až pak zastaví a po pauze opět několikrát setře. Vyměnil jsem relatka přední / zadní mezi sebou a nepomohlo. Koupil jsem obě relatka nové,ale nepomohlo.
Prosím o radu kde začít kopat abych našel toho psa
. Děkuji.
mám FoFo MK1 DNW 2004 a problém s předními stěrači. Nefunguje přerušované stírání, t.j. při páčce dolů má jednou setřít ale zastaví se jakmile pustím pačku. Také v poloze cyklovače nesetře jednou ale moc krát a až pak zastaví a po pauze opět několikrát setře. Vyměnil jsem relatka přední / zadní mezi sebou a nepomohlo. Koupil jsem obě relatka nové,ale nepomohlo.
Prosím o radu kde začít kopat abych našel toho psa
- phromcik
- Nováček

- Příspěvky: 14
- Registrován: 03.05.2009 15:06
Re: Problém stěrače
Nejespíš bude nefunkční koncový spínač v motoru stěračů.
Ford Focus Combi 1.6 Ghia 2002
-
hallucinoboy
- Nováček

- Příspěvky: 5
- Registrován: 24.07.2023 14:22
Re: Problém stěrače
nazdar , stierace mi ostanu v polohe v strede celneho skla....vypadava aj radio ...mam vymenit rele stierania??? cital som tu príspevky ale neviem ci to bude ono dakujem za rady
ford focus mk1 98 1.8
Kdo je online
Uživatelé prohlížející si toto fórum: Google [Bot] a 15 hostů

